当前位置:肿瘤瞭望>资讯>正文

山河千里共丨潘跃银教授:国内外6大权威指南一致推荐,T-DXd全面推进我国抗HER2治疗升维

作者:肿瘤瞭望   日期:2023/3/23 13:12:31  浏览量:11828

肿瘤瞭望版权所有,谢绝任何形式转载,侵犯版权者必予法律追究。

近日,新型抗体偶联药物(ADC)注射用德曲妥珠单抗(以下简称T-DXd)已经被中国国家药品监督管理局(NMPA)批准在国内上市,单药适用于治疗既往接受过一种或一种以上抗HER2药物治疗的不可切除或转移性HER2阳性成人乳腺癌患者。此外,目前T-DXd得到了NCCN、ASCO、ESMO、ABC6、CSCO、CACA等国内外6大权威指南的一致推荐,成为新的二线治疗标准。中国科学技术大学附属第一医院(安徽省立医院)潘跃银教授在接受《肿瘤瞭望》的采访中,分享了国内外指南推荐的更新变化,并展望T-DXd将如何改变我国乳腺癌抗HER2治疗的临床实践。

编者按:近日,新型抗体偶联药物(ADC)注射用德曲妥珠单抗(以下简称T-DXd)已经被中国国家药品监督管理局(NMPA)批准在国内上市,单药适用于治疗既往接受过一种或一种以上抗HER2药物治疗的不可切除或转移性HER2阳性成人乳腺癌患者。此外,目前T-DXd得到了NCCN、ASCO、ESMO、ABC6、CSCO、CACA等国内外6大权威指南的一致推荐,成为新的二线治疗标准。中国科学技术大学附属第一医院(安徽省立医院)潘跃银教授在接受《肿瘤瞭望》的采访中,分享了国内外指南推荐的更新变化,并展望T-DXd将如何改变我国乳腺癌抗HER2治疗的临床实践。
 
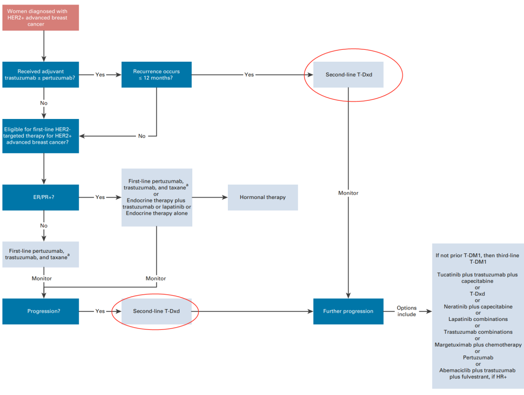
《肿瘤瞭望》:近日,T-DXd在国内获批上市,用于HER2+ABC二线治疗。请您介绍一下该获批主要基于哪些重要的循证医学证据?您如何看待T-DXd的疗效和安全性?

潘跃银教授:T-DXd这次国内获批主要基于DESTINY-Breast03研究的积极结果。这是第一个与现有治疗标准对照组进行直接对比的3期临床试验,并且达到了预设的主要终点,T-DXd用于HER2阳性晚期乳腺癌二线治疗的无进展生存期(PFS)达到了28.8个月,相当于对照组(6.8个月)的4倍,疾病进展风险显著降低了67%(HR 0.33;95%CI:0.26~0.43,P<0.0001)[1],这应该是目前晚期HER2阳性乳腺癌二线治疗中取得的最长PFS。
 
在关键次要终点总生存期(OS)方面,虽然目前OS数据还没有成熟,但我们已经可以看到T-DXd带来的死亡风险显著下降超过1/3。在2022年SABCS大会上报道并发表于《柳叶刀》杂志的结果显示,T-DXd组患者的死亡风险相较于对照组显著降低36%(NE vs NE;HR=0.64;95%CI:0.47~0.87;P=0.0037)[2]。我们知道,此前对照组是唯一有OS阳性结果的二线治疗方案,而T-DXd能成功挑战对照组并再获OS阳性结果,这是非常令人可喜的。
 
此外,在肿瘤缓解率方面,T-DXd也有显著提升。实际上,客观缓解率(ORR)是非常受医生和患者关注的短期疗效指标,对提升医生和患者的治疗信心非常重要。我们在DESTINY-Breast03研究中可以看到,T-DXd组的ORR达到了78.5%,其中21.1%的患者为完全缓解(CR),相较于对照组的ORR(35%)和CR率(9.5%)翻了一倍多[1]。如此高的疗效,能够让更多患者在短期内看到肿瘤迅速缩小或得到控制,将大大提升医生和患者的治疗信心。
 
从安全性角度来看,既往DESTINY-Breast01研究使大家对间质性肺病(ILD)/非感染性肺炎比较关注。但在DESTINY-Breast03研究中,并没有发生3级以上ILD事件。总体上,T-DXd的安全性良好,校正暴露后(EAIR)的≥3级TEAE(0.42 vs 0.70)、严重TEAE(0.17 vs 0.27)发生率均低于对照组[3]。这些数据也同样让医生和患者对T-DXd治疗的安全性感到非常放心,实际上只要给予良好的管理和监测,包括ILD在内的毒副反应是可控的,不会影响临床上该药物的使用。
 
《肿瘤瞭望》:在国际上,NCCN、ESMO、ASCO、ABC6等权威指南共识是如何推荐T-DXd的?

潘跃银教授:目前,国际权威指南对T-DXd的推荐等级都是非常靠前的。例如,在刚刚更新的2023年第一版NCCN指南中,T-DXd已经作为唯一的1类优选方案被推荐为HER2阳性晚期乳腺癌患者的标准二线治疗[4]。2022年初发表的ASCO指南,同样强烈推荐T-DXd作为一线抗HER2失败患者的标准二线治疗[5]。2021年底发表的ESMO指南建议,在可及的情况下,T-DXd是新的标准二线治疗(I类推荐,证据等级A),并建议将对照组用于后线治疗[6]。此外,ABC6专家共识中,也有将近90%的专家支持将T-DXd作为新的二线治疗标准[7-8]
 
这些国际权威指南的一致推荐,都是基于我们前面提到的DESTINY-Breast03研究提供的高质量循证医学证据,相较于现有标准治疗对照组,新标准治疗T-DXd在生存获益、疗效提升、安全性和生活质量等方面都有非常明显的优势。相信T-DXd会进一步改变国内外HER2阳性晚期乳腺癌的治疗格局。
 
△NCCN、ASCO、ESMO、ABC6等国际指南共识的推荐
 
《肿瘤瞭望》:在国内,CSCO、CBCS等权威指南共识又是如何推荐T-DXd的?随着T-DXd实现可及,国内的指南共识将发生怎样的变化?

潘跃银教授:2022版的CSCO指南也推荐了T-DXd作为二线治疗的选择,但考虑当时T-DXd在国内还不可及,所以将T-DXd作为II级推荐,而T-DXd的证据等级是最高的,为1A级[9];此外,去年的CACA指南精简版也同样考虑到可及性而将T-DXd作为可选方案[10]。我们知道,CSCO等国内指南除了强调循证医学证据以外,也重视药物的可及性、可支付性(比如是否上市,是否进入医保等)。然而,近期T-DXd已经在国内上市,我相信对T-DXd的推荐级别也会发生改变。例如即将于4月份公布的CSCO-BC指南将如何做出调整非常令人期待。展望未来,我们也希望T-DXd能够尽快进入国家医保,造福更多的中国乳腺癌患者。
 
△CSCO-BC、CACA-BC(精简版)等国内指南推荐
 
《肿瘤瞭望》:T-DXd在国内上市,将如何影响我国的临床实践?未来,又有哪些T-DXd相关研究可能会进一步改变HER2阳性乳腺癌的治疗格局?

潘跃银教授:如前所述,DESTINY-Breast03研究已经证实T-DXd的治疗获益优于现有治疗标准对照组,应当成为新的治疗标准,除了有PFS和OS双重生存获益以外,在ORR和CR疗效方面也有明显提升。相信T-DXd在国内上市将改善我国HER2阳性晚期乳腺癌患者的治疗结局。当然,刚刚上市的创新药物可能面临价格偏高的问题,即使像我们安徽这种经济水平居中的地区,治疗负担还是比较高的,所以我们希望未来能够进一步降低治疗成本,让更多患者能够用得起这种新型药物。
 
第二是关于T-DXd的安全性管理,虽然DESTINY-Breast03研究让我们看到了良好的安全性和耐受性,但毕竟是一种新上市的药物,多数临床医生的使用经验缺乏。安全性对医生的治疗信心和患者的治疗体验影响很大,希望未来能够更规范地应用这种新药,为临床普及扫清障碍。
 
第三是T-DXd在二线治疗已经获得了积极的结果,我们对二线使用T-DXd的信心也很强,未来T-DXd可能会向前拓展,目前已经有DESTINY-Breast系列研究正在开展中,T-DXd用于一线治疗的DESTINY-Breast09研究,用于强化辅助治疗的DESTINY-Breast05等。相信这些研究结果的公布,将会使T-DXd的应用更加提前,让患者更早获益。
 
未来还有其他不少值得探索的问题,例如:(1)有关优势获益患者的筛选,毕竟任何药物都不会对所有患者有效。(2)ADC是一类新型药物,其抗体起到靶向作用,本质上可能是强效的局部化疗药,这种局部作用对肿瘤细胞或肿瘤微环境可能产生怎样的影响仍不得而知,所以如何与其他抗HER2治疗、传统化疗进行排兵布阵,也是需要探索的问题。(3)如前所述,T-DXd的研究布局正在向一线、早期拓展,未来还需要进一步研究T-DXd的耐药机制,从而为T-DXd以后提供更多的后线治疗选择。希望广大的乳腺癌临床研究和基础研究专家,尽早设计和开展相关的临床研究、真实世界研究、基础和转化研究,能够回答这些问题。
 
参考文献
 
[1]Cortés J,Kim SB,Chung WP,et al.Trastuzumab Deruxtecan versus Trastuzumab Emtansine for Breast Cancer.N Engl J Med.2022;386(12):1143-1154.doi:10.1056/NEJMoa2115022
 
[2]Hegg R,et al.Trastuzumab deruxtecan versus trastuzumab emtansine in patients with HER2-positive metastatic breast cancer:Updated survival results of the randomized,phase 3 study DESTINY-Breast03.2022 SABCS.Abstract:GS2-02.
 
[3]Erika P,et al.Trastuzumab deruxtecan(T-DXd)versus trastuzumab emtansine(T-DM1)in patients(pts)with HER2-positive(HER2+)unresectable and/or metastatic breast cancer(mBC):Safety follow-up of the randomized,phase 3 study DESTINY-Breast03.2022 ASCO.Abstract:1000.
 
[4]NCCN clinical practice guidelines in oncology(NCCN Guidelines®);Breast Cancer,Version 1.2023—January 27,2023.
 
[5]Giordano SH,Franzoi MAB,Temin S,et al.Systemic Therapy for Advanced Human Epidermal Growth Factor Receptor 2-Positive Breast Cancer:ASCO Guideline Update.J Clin Oncol.2022;40(23):2612-2635.doi:10.1200/JCO.22.00519
 
[6]Gennari A,AndréF,Barrios CH,et al.ESMO Clinical Practice Guideline for the diagnosis,staging and treatment of patients with metastatic breast cancer.Ann Oncol.2021;32(12):1475-1495.doi:10.1016/j.annonc.2021.09.019
 
[7]Lüftner D,Fasching PA,Haidinger R,et al.ABC6 Consensus:Assessment by a Group of German Experts.Breast Care(Basel).2022;17(1):90-100.doi:10.1159/000522068
 
[8]Wuerstlein R,Cardoso F,Haidinger R.Expert Discussion:Highlights from ABC6:Bridging the Gap and Insights in This First Virtual ABC Conference and from 10 Years ABC Consensus.Breast Care(Basel).2022;17(1):107-112.doi:10.1159/000521342
 
[9]中国临床肿瘤学会指南工作委员会.《中国临床肿瘤学会(CSCO)乳腺癌诊疗指南(2022版)》.人民卫生出版社.
 
[10]中国抗癌协会乳腺癌专业委员会.中国抗癌协会乳腺癌诊治指南与规范(2022年精简版).
 
潘跃银教授
中国科学技术大学附一院,主任医师,二级教授,博士生导师,江淮名医
安徽省肿瘤医院副院长
肿瘤学国家重点专科建设负责人
安徽省恶性肿瘤免疫治疗研究中心负责人
药物临床研究机构执行主任
CSCO乳腺癌专家委员会副主任委员
CSCO转化医学专委会副主任委员
CSCO心脏安全专委会副主任委员
CSCO肺癌专家委员会常委
中国医师学会肿瘤多学科专委会常委
中国医师学会肿瘤分会全国委员
国家卫健委药物监测委员会委员
国家癌症中心乳腺癌专家委员会成员
国家卫健委能力建设与继续教育专委会委员兼乳腺组副组长
安徽临床肿瘤学会理事长
安徽省医学会肿瘤学分会候任主委
安徽省抗癌协会副理事长
安徽省抗癌协会乳腺癌专委会主任委员等
获安徽省科技进步一等奖,以第一或通讯作者发表SCI100余篇
 
本资料仅供医疗卫生专业人士参考,请勿向非医疗卫生专业人士发放

 

本内容仅供医学专业人士参考


T-DXd

分享到: 更多